全国

海南省遴选资讯一点通

招录人数

114名

海南省2020年公开遴选公务员114名公告

查看详情

报考时间

报考时间:2020年12月22日8∶00至12月28日16∶00

查看详情

报考条件

☆ 具有2年以上基层工作经历及2年以上公务员工作经历。
☆ 除公开遴选职位对年龄有特殊要求外,年龄一般在40周岁以下(1980年1月以后出生)。
☆ 具有公开遴选职位要求的工作能力和任职经历
☆ 具有大学本科以上文化程度

查看详情

考试时间

笔试时间:2021年1月16日

面试时间:面试时间详见公告

查看详情

考试内容

笔试:笔试科目为综合能力测试。

面试:面试以结构化面谈形式为主,由公开遴选或公开选调机关组织实施,满分为100分。注重对参加人员专业素质、职位适应程度等方面的测察了解。

查看详情

免费资料

海南省考试真题及解析

海南省时政热点及解读

海南省领导讲话稿

海南省直遴选备考资料

→海南省直遴选打卡群

免费领取

海南省直遴选备考大礼包

海南省遴选考试真题、海南省时政热点、海南省历年捷报、2020海南省政府工作报告相关考点、2020海南省人大常委会工作报告、2020海南省政协常委会工作报告、2020十九届中纪委四次全会公报等等,数量有限,先到先得!

点击进入加客服索取大礼包

公务员遴选考试流程示意图

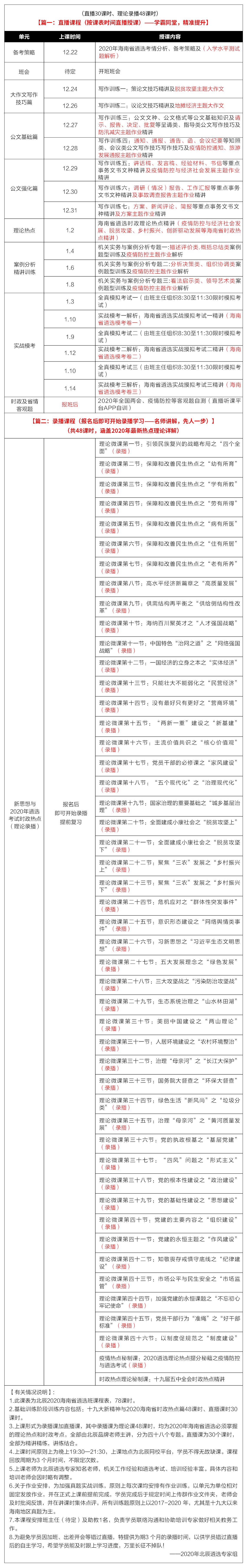
2020年海南省直遴选冲刺班课程表

权威、全面、专业的备考资料

北辰遴选还有独家《真题解析杂志》 《案例分析宝典》 《备考专用字帖》 等资料为您的上岸之旅保驾护航 咨询客服老师
购买更多备考资料

北辰遴选突出的教学优势

选择我们而不是小机构的五大理由

北辰遴选——品牌故事

课程咨询
真题领取